Scientists at the University of Washington and Washington University in St. Louis have developed a groundbreaking technique known as Deaminase-Assisted single-molecule chromatin Fiber sequencing, or DAF-seq. This innovative method enables researchers to explore the complex structures of chromatin fibers within single cells, achieving near-nucleotide resolution. The findings, published in March 2024, could significantly advance our understanding of gene regulation in diploid organisms, where heterogeneity in gene expression remains poorly understood.
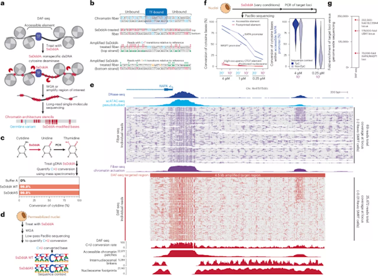
Chromatin fibers play a crucial role in gene regulation by providing a structural framework for protein binding, yet the variability of protein occupancy between haplotypes and individual cells has been challenging to map. DAF-seq addresses this issue by allowing the profiling of chromatin states and DNA sequences simultaneously. This technique captures cooperative protein occupancy at regulatory elements, revealing insights into the functional impacts of somatic variants and rare chromatin epialleles.
With DAF-seq, researchers generated comprehensive maps of protein co-occupancy across 99% of the mappable genome in individual cells. The study uncovered that chromatin plasticity varies significantly, with occupancy diverging by 61% between haplotypes within a single cell and 63% across different cells. Such insights emphasize the complexity of gene regulation and the need for advanced methodologies to understand it fully.
The research team, led by A.B. Stergachis and E.G. Stamatoyannopoulos, demonstrated that regulatory elements tend to be co-actuated along the same chromatin fiber in a distance-dependent manner, which aligns with known mechanisms involving cohesin-mediated loops. This discovery suggests that the spatial organization of chromatin can influence gene expression more than previously recognized.
DAF-seq not only enhances our understanding of chromatin architecture but also offers a framework for future investigations into genetic disorders and other biological phenomena. As researchers continue to explore the implications of single-cell chromatin dynamics, this technique may pave the way for novel therapeutic strategies targeting gene regulation.
The study received support from several prestigious organizations, including the Burroughs Wellcome Fund, the National Institutes of Health, and the Chan Zuckerberg Initiative. The collaborative efforts among various institutions highlight the importance of interdisciplinary approaches in advancing genomic research.
In summary, DAF-seq represents a significant leap forward in the field of genetics, providing unprecedented insights into the regulatory mechanisms that govern gene expression at a single-cell level. As the implications of these findings unfold, they may reshape our understanding of genetic regulation and its role in human health and disease.
